引言
一份没有经过对账的合同,几张皱巴巴的小票,几份签名字迹模糊的收货记录,一笔拖欠多年的混凝土货款……
当本观办案律师团队将这个案子仅有的这些证据一一摆上桌面时,客户曾经问过的那个问题,再一次在脑海中回响:
“这账,能要得回来吗?”
难啃的“硬骨头”
这案子有多 “硬”?
证据瑕疵 + 挂靠风险,难上加难
客户是一家建材供应企业,此前给某个工程项目供应混凝土和砂浆,合作时只签了基础供货合同,后续每次送货全靠小票签收 —— 既没有双方确认的对账清单,还发现项目藏着 “暗雷”:实际施工人是个人,只是挂靠在一家建筑公司名下。
这是典型的“三角债”困局:证据零散、主体混乱、执行困难。
本观破局
接案后,本观律师团队没被 “证据瑕疵” 困住,凭借多年深耕建筑建材行业欠款纠纷领域的专业经验,团队迅速制定了完善的作战方案,从 “风险兜底” “利益争取” “执行保障” 三个维度,打出一套专业组合拳:
第一步:起诉不赌 “单一目标”,多主体锁定责任
在起诉时,我们采取了“全方位被告策略”:
起诉施工单位(合同相对方);
起诉实际施工人(实际用货人);
起诉货物签收人(确认收货主体)。
第二步:诉前保全+主动调解,有筹码更好谈判
团队迅速申请财产保全,成功冻结了施工单位在其他项目的银行账户存款,并查封了相关责任人名下的房产。
这一步,不仅为后续执行打下基础,也极大增加了谈判筹码。
在保全措施的压力下,对方终于愿意坐下来谈。
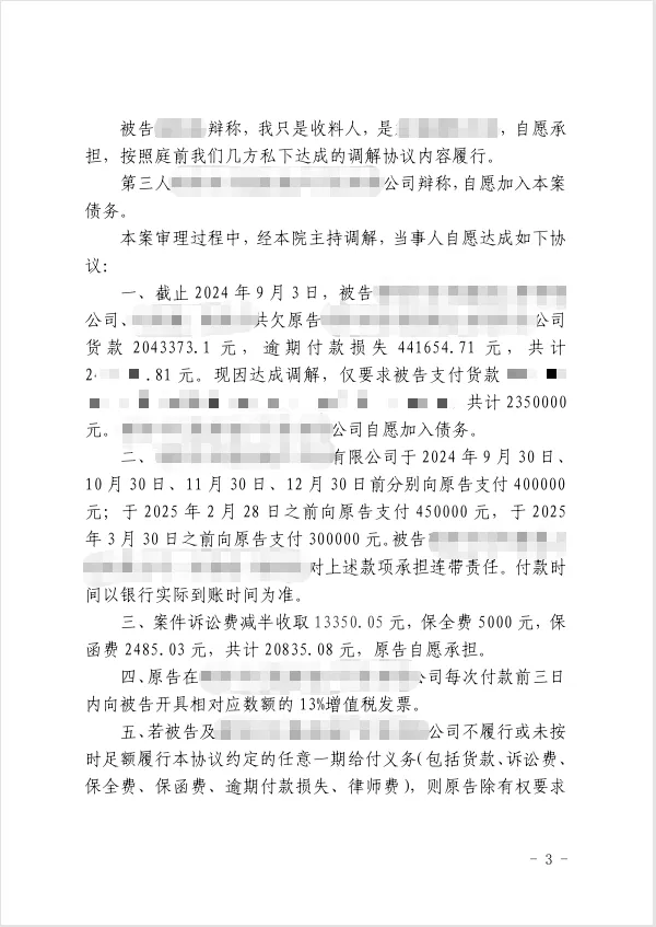
经过多轮谈判,我们最终达成了调解协议:
对方承诺分期支付货款200余万元;
对方需支付逾期付款造成的违约补偿;
对方承担客户的诉讼支出;
我方自愿放弃部分利息和诉讼费用,展现诚意。
更重要的是,我们在调解书中明确约定了“违约即触发全案执行+高额逾期利息”的条款,为后续可能出现的违约行为提前筑牢防线。
第三步:执行阶段不拖沓,钱到账才叫赢
2024年年底,本观律所回款监督机制发出预警,调解书中约定的最后三期付款,对方没按时足额支付。我们立刻依据调解协议申请强制执行,得益于前期保全时精准锁定了建筑公司的资金,法院很快将欠款全额扣划至客户账户。
2025年4月27日,法院出具了执行结案通知书, 这桩 “硬骨头” 案终于正式宣告结案。
是“硬骨头”也是专业能力的试金石
回头看这桩案子,从 “证据缺、风险高” 到 “调解成功、执行到位”,核心从不是 “运气好”,而是本观办案律师团队对每一个细节的把控:
起诉时,不赌单一主体,用 “多被告 + 债务加入” 堵死风险;
谈判时,诉前保全掌握先机,为客户争取到远超预期的利益;
执行时,因前期铺垫扎实,才能快速锁定资金、顺利回款。
最终不仅实现了回款,还为客户争取了高额的利息与违约补偿。




当前位置: